A Chainlink anunciou uma grande iniciativa de IA em parceria com instituições financeiras como Franklin Templeton, Swift e Euroclear. A iniciativa visa usar IA para agregar dados corporativos em uma única blockchain, criando um “registro dourado”.
Esse registro baseado em blockchain validaria e consolidaria grandes quantidades de dados em tempo real, simplificando processos e aumentando a precisão dos dados em diversos setores.
Experimento financeiro de IA da Chainlink
Em um comunicado à imprensa compartilhado com o BeInCrypto, a empresa anunciou uma nova iniciativa de IA focada em finanças corporativas. Além disso, ela se uniu a grandes instituições financeiras como Franklin Templeton, Swift e Euroclear para pesquisar como a IA e a tecnologia blockchain podem trabalhar juntas para melhorar a gestão de dados e operações no setor financeiro.
Leia mais: Melhores exchanges de criptomoedas para negociar altcoins em Outubro de 2024
O plano é direto
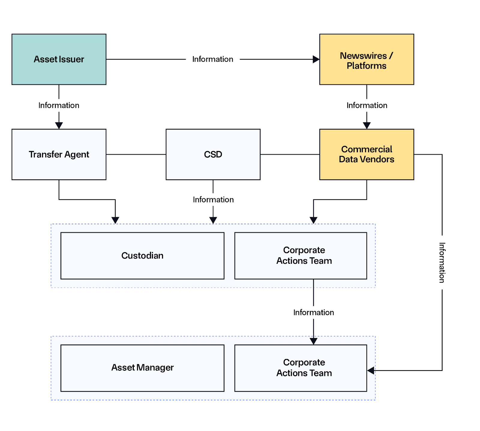
A Chainlink pretende usar seus oráculos descentralizados junto com modelos de linguagem de IA (LLMs) para identificar e coletar ações corporativas chave. Esses dados seriam então registrados em blockchains, criando o que a Chainlink chama de “registro dourado unificado e interoperável”.
A combinação de IA e oráculos é uma ferramenta poderosa para transformar dados de ações corporativas em dados estruturados altamente confiáveis. Transformar várias peças de… dados em… uma única fonte definitiva de verdade é realmente um grande avanço na forma como os mercados financeiros lidam com dados críticos e propensos a erros, afirmou Sergey Nazarov, co-fundador da Chainlink.
Contudo, Nazarov acrescentou que esse registro melhoraria significativamente a eficiência para atores individuais e institucionais em todo o setor financeiro. Investimentos corporativos imensos foram feitos em IA este ano, então faz sentido que essas proeminentes instituições financeiras participem do experimento. A empresa, por sua vez, tem firmado novas parcerias em várias áreas.
Contudo, a Chainlink também divulgou um estudo detalhado sobre sua abordagem para criar esse “registro dourado”. O principal problema que essas empresas querem resolver é a qualidade inconsistente dos dados de ações corporativas, frequentemente divulgados em formatos variados e por canais não padronizados.. Os oráculos da Chainlink rapidamente escaneariam e coletariam informações relevantes dessas fontes diversas.
Leia mais: Como investir em criptomoedas de inteligência artificial (IA)?
Os diversos oráculos e LLMs nesta operação de busca de dados funcionam em nós descentralizados que devem alcançar consenso antes de passar os dados adiante. Isso impede qualquer possível distorção de dados, seja por tradução falha ou alucinação. O protocolo CCIP padrão da indústria da Chainlink então dissemina esse registro agregado de blockchain por meio de seu sistema interoperável.
De acordo com os resultados da Chainlink, o experimento foi bem-sucedido na validação, agregação e transmissão de dados corporativos em tempo real. Embora a iniciativa ainda não tenha um nome oficial, os documentos mencionam repetidamente o termo ‘registro dourado unificado. Olhando para o futuro, o foco será padronizar o processo e preparar para uma implementação mais ampla.





